
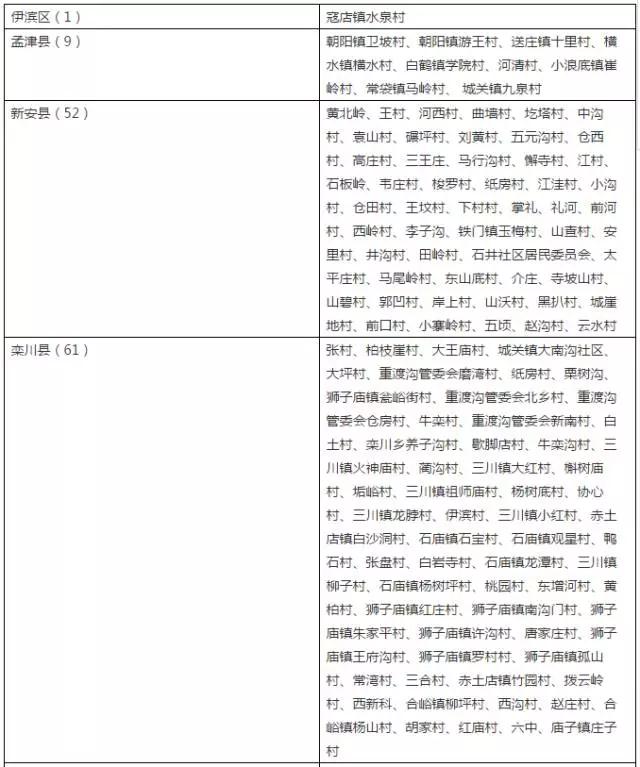
洛陽220個鄉(xiāng)村入選國家旅游扶貧重點村
最后,再來回顧一下2016年洛陽旅游的大事件:
2016年1月,獲評全國“廁所革命”先進市;
2016年3月,榮獲“90后最愛目的地”桂冠;
2016年5月,在“中國旅游商品大賽”中獲銀獎;
2016年10月,評為“最美中國•文化魅力、特色魅力旅游勝地、國際知名休閑旅游勝地”。
2016年11月,榮獲全國休閑農(nóng)業(yè)鄉(xiāng)村旅游示范市;
期待2017年大洛陽的旅游業(yè)可以再創(chuàng)輝煌,同時歡迎更多遠方的游客前來欣賞神都的獨特韻味!
